2020年以來,5G商用化進程的加速和新冠肺炎疫情背景下“非接觸式”經濟的新需求為虛擬現實產業發展帶來了新的機遇。虛擬現實、增強現實技術在支撐服務疫情防控、加快企業復工復產、強化服務保障、提高抗疫效率中發揮了積極作用。展望2021年,虛擬現實產業的關鍵技術不斷突破,消費級、行業級虛擬現實產品和行業應用解決方案供給將更為豐富,產業投資熱情將再度高漲,虛擬現實產業進入穩步發展期。

(圖片與內容無關)
對2021年形勢的基本判斷
(一)巨頭企業跨界入局,開啟爆發增長新空間
2020年,虛擬現實終端市場迅速擴大,開啟虛擬現實產業爆發增長新空間。谷歌、微軟、臉書、華為、小米等龍頭企業相繼發布新品,OPPO、創維、聯想、惠普等企業跨界入局虛擬現實終端產業,分別推出AR眼鏡、VR一體機、分立式手機VR、VR頭顯。隨著新冠肺炎疫情長期持續,居家娛樂、在線教育、遠程醫療、遠程巡防等行業應用需求增長,虛擬現實終端出貨量快速增長。據IDC預測,AR一體機、AR頭顯、VR一體機和VR頭顯的出貨量,將在2020年分別增長244.7%、400%、30.4%和25%。
展望2021年,由于虛擬現實終端企業尚未出現明確的領軍企業,將有更多企業跨界入局。面向普及型消費領域的PC端、移動端、電視端、一體機等多形態虛擬現實終端出貨量將繼續保持高速增長。各種虛擬現實終端新品迭代將快速推進,外形上將更注重時尚、輕巧和舒適性,功能上將保持高分辨率、廣視角、低功耗、無線化的發展趨勢。形態多樣化、功能集成化的終端產品將為虛擬現實應用與內容的發展提供全新基礎載體。
(二)產業生態更加完善,促成多維并進新態勢
2020年,虛擬現實產業核心技術不斷取得突破,國產系統及解決方案逐漸成熟,已形成較為完整的虛擬現實產業鏈條。上游環節,睿悅的AR/VR操作系統、七鑫易維的眼球追蹤解決方案、諾亦騰的動作捕捉技術等開始應用于國產VR/AR終端設備中。下游環節,VR直播央視春晚、VR游戲《盲點》、VR主題樂園等走進人們生活。
展望2021年,虛擬現實內容將不斷豐富,整體上將向更多樣的形態、更高效的渲染效率、更低的能耗、提升視頻解碼能力和帶寬的方向延伸。虛擬現實內容和終端互相促進,正向盈利產業模式逐漸成熟,虛擬現實產業鏈、價值鏈閉環加速形成。
(三)投資信心逐漸恢復,進入投融資市場活躍新階段
2020年,國內虛擬現實領域投融資規模和數量大幅下滑,行業投融資市場活躍度低。VR陀螺數據顯示,2020年1-10月,國內虛擬現實行業投融資總額約為15.9億元,同比下降70%。1-10月,國內共發生投融資事件30起,同比下降25%。VR領域的投融資規模和數量同時大幅下滑,單個事件的平均投融資規模明顯降低,整體形勢較為嚴峻。從投資領域來看,從事硬件領域的企業在投融資規模和案例數占比均超過90%。
展望2021年,隨著新冠肺炎疫情的緩解,企業和機構的投融資交流和調研活動將逐漸步入正軌,國內虛擬現實行業的投資市場將逐步恢復到較為活躍的水平。VR/AR技術在醫療和教育方面的成果案例及良好市場前景,將吸引投資者再次關注虛擬現實領域,有助于投資市場回暖。隨著虛擬現實終端產品性能的提升,以及地方出臺加速虛擬現實應用政策的落地,內容服務領域將獲得資本市場的持續資金注入。
(四)非接觸式應用普及,VR+RTC成為新熱點
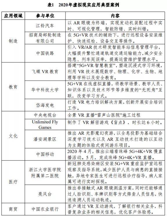
2020年,新冠肺炎疫情促進了非接觸式經濟的發展,虛擬現實技術在守好疫情防線、助力復工復產和開展線上教育等方面發揮積極作用。VR/AR設備用于非接觸式測溫系統,能降低人群接觸風險,提高一線防控效率。VR/AR設備用于遠程醫療,能緩解醫療資源分布不均的問題,降低醫護人員的接觸感染風險。VR/AR設備用于遠程辦公、線上教育,保障復工復產效率。VR旅游幫助使用者遠程游覽全球景點,全景VR直播讓千萬用戶親身感受“雷神山醫院”熱火朝天的施工過程。VR看房使用戶足不出戶即可在線看房、選房,簡化購房租房流程。
展望2021年,在新冠肺炎疫情常態化防控的情況下,“非接觸”模式將成為人們日常工作、生活的新需求。借助VR技術沉浸式和交互式的體驗,VR+RTC(Real Time Communication,實時在線場景)將突破現有“平面式、被動式、單向型”的交互方式,實現“三維式、主動式、互動型”的新模式。在VR社交、VR旅游、VR教育、VR醫療、VR電競、VR直播、VR看房、VR遠程運維、VR遠程辦公等細分領域,將落地一批可復制、易推廣、有產出、上規模的示范應用。

(數據來源:賽迪智庫整理 2020年,11月)
需要關注的幾個問題
(一)虛擬現實核心芯片和關鍵技術需要突破
我國虛擬現實產業的薄弱環節仍聚焦在核心零部件領域和底層軟件開發方面。虛擬現實產品的核心元器件依賴進口,眩暈、交互等關鍵核心技術還沒有突破。硬件方面,虛擬現實終端產品的中央處理器CPU、圖像處理芯片GPU、物理運算芯片PPU、體感識別等高精度傳感器主要依賴進口,國內尚未推出成熟的虛擬現實專用芯片;軟件方面,大部分內容開發人員使用的是Unity、UE等國外軟件。亟待突破的技術主要有兩方面,一是顯示的眩暈問題,目前市場上的產品以雙目視差現實原理為主,從理論上無法解決輻輳調焦矛盾帶來的眩暈問題;光場顯示、全息顯示還處于研發階段,尚未成熟產品。二是交互的自然逼真問題,尚未突破目前屏幕物理尺寸的局限,不能實現無線傳輸、手眼協調的人機自然交互;人與虛擬對象之間的力/觸覺逼真感知的方式、機制及其設備仍然存在大量的問題,觸覺、溫濕感、嗅/味覺等仍處于研究初級階段或尚未涉及。
(二)存量虛擬現實內容不足以支撐終端普及
虛擬現實內容還不夠豐富,高流行度游戲和殺手級應用尚未出現,不能滿足消費者高品質消費升級需求和行業客戶大規模應用需求。在消費端,虛擬現實內容以游戲為主,國內虛擬現實游戲平臺的內容數量、更新周期等尚不能與國外Steam等主流平臺相媲美。在行業端,存在行業應用種類繁雜,場景同質化相對嚴重的問題。同時,由于硬件設備的諸多局限性,行業的專業性強、通用性差,使得行業內容開發費用也十分巨大。缺乏統一的行業應用標準體系,用戶體驗參差不齊,導致虛擬現實技術難以在重點行業領域快速應用。此外,生成虛擬現實內容的數據格式眾多,不同設備、系統、平臺之間格式、標準、協議等兼容性差,影響體驗效果,不利于虛擬現實內容推廣。
(三)產業高質量創新發展生態體系尚不成熟
國內虛擬現實產業鏈已較為完整,但整體來看自主產業生態體系尚未完善。虛擬現實重點領域龍頭企業少,具有領先自主技術、國際市場競爭力產品的企業少,圍繞領軍企業的產業生態體系尚未形成。核心元器件和軟件較為薄弱,對國外芯片、傳感器的依賴程度較高,國產系統軟件、開發工具產品有一定突破,但難以取代國外軟件的市場地位。虛擬現實高端研發人才缺乏,相關政策法規和標準測試認證體系亟待完善。虛擬現實應用的推廣度和深度有待加強,消費者對虛擬現實的認知認可程度不高。虛擬現實硬件市場規模偏小,虛擬內容缺乏變現渠道影響了開發者的積極性,內容和終端互相促進的正向循環產業生態尚未形成。
應采取的對策建議
(一)突破核心技術,增強產業創新能力
統籌推進虛擬現實全產業鏈各環節關鍵技術產品研發,突破虛擬現實核心芯片(虛擬現實視覺圖形處理器、物理運算處理器)、新型近眼顯示器件、光場/全息顯示、人機交互(六軸及以上GHz慣性傳感器、眼球追蹤、觸覺反饋、面部表情識別、腦電交互等)、開發工具軟件(虛擬現實整機操作系統、三維開發引擎、內容制作軟件)等關鍵核心技術,填補產業鏈關鍵環節空白。強化骨干企業技術創新主體地位,引導企業提高創新質量,注重原始創新,研發具有國際競爭力的產品和技術。
(二)豐富內容供給,完善標準體系建設
鼓勵虛擬現實內容生產制作和分發,增強虛擬現實內容生產創新能力。推動建設開放式的虛擬現實內容分發、內容服務平臺。推動虛擬現實在各行業領域的常態化應用,鼓勵開發和應用虛擬現實內容生產工具,組織開展相關內容應用賽事。鼓勵醫療健康、新聞出版、廣電機構、影視企業、體驗場館、主題公園等多種主體參與虛擬現實內容制作與生產,豐富優質虛擬現實內容供給和服務。加快制定統一的虛擬現實內容數據標準、接口協議和評價體系,發揮標準對產業的引導支撐作用。
(三)加強產業協同,加快應用示范推廣
建立完善的虛擬現實產業創新生態,支持地方積極建設國家級、省級虛擬現實制造業創新中心,促進虛擬現實產業上下游集聚發展。鼓勵產業鏈各環節企業協同合作,開展虛擬現實核心技術攻關,推動硬件制造、軟件開發、內容供給、應用服務等的創新發展,全面提高虛擬現實內容供給能力和供給質量。推進重點行業應用示范,圍繞工業制造、醫療健康、安防監控、文教娛樂、文化創意等重點行業和特色領域的應用性需求,創新應用種類和服務內容。
——來源:中國電子報
免責聲明:酷雷曼登載此文目的在于傳遞信息,未標注原創或具體來源的稿件來源于網絡,并不意味著贊同文章內觀點或作為描述其真實性的輔助材料。

助力每一位VR全景創業者成功
用全景讓品牌深入人心
電話:18516908881
POPULAR ARTICLA LIST
HOT RECOMMENDATION
FEATURED CASE
酷雷曼VR 4.0
3D互聯網時代VR數字化升級平臺
請填寫真實有效的信息,我們會盡快與您聯系
服務熱線:
18516908881
聯系地址:
北京市豐臺區益澤路55號順和國際財富中心A座550
杭州市濱江區江陵路星耀城一期3幢2203-2204
武漢市東湖高新區關南一路當代夢工場七號樓502
關注我們:
京公網安備 11010602006035